北海买房哪些事
返回首页 快速找房 最新文章 地段看楼 分类找房 楼盘观察
楼市报告 买房签约 验房收房 购房讲座 政策法规 北海故事

北海购买存量房(二手房)可提取住房公积金支付首付款

来源:北海市政府网    作者:北海市住房公积金中心    时间:2025-12-16

北海市住房公积金管理中心 北海市住房和城乡建设局

关于购买存量房(二手房)提取住房公积金支付首付款有关事项的通知


各住房公积金缴存人:

为促进我市住房消费,减轻购房人资金压力,满足缴存人个性化需求,现就购买存量房(二手房)提取住房公积金支付首付款有关事项通知如下:

一、提取适用范围

在本通知发布之日起至2026年12月31日期间,北海市住房公积金缴存人及配偶在北海市辖区内(不含合浦县)购买存量房且符合住房公积金购房提取条件的,可向北海市住房公积金管理中心(以下简称“市公积金中心”)申请提取住房公积金,并委托市公积金中心将提取款项转入北海市房地产交易中心存量房交易资金监管专户(以下简称“资金监管专户”)用于支付首付款。具体办理流程和要求等按《购买存量房(二手房)提取住房公积金支付首付款业务办理规程》(附件1)执行。

二、具体事项

(一)购房人使用住房公积金支付首付款的,应向市公积金中心申请核定可提取额度。

(二)售房人支持购房人使用住房公积金支付首付款。交易双方通过住建部门房屋交易管理系统网上签订存量房买卖合同(以下简称“网签合同”),自愿接受资金监管,在网签合同中注明使用公积金支付首付款。

(三)北海市房地产交易中心及时向市公积金中心推送网签合同信息。

(四)购房人凭网签合同向市公积金中心申请提取住房公积金。若监管资金存在自筹部分的,则购房人须在办理提取公积金付首付款业务前将自筹金额缴至资金监管专户。

(五)买卖双方在监管资金足额存入资金监管专户后,应及时办理网签合同的备案和不动产权转移登记。

(六)使用住房公积金支付首付款方式购买存量房的,原则上不得退房,如确因特殊原因网签合同需撤销、解除的或者确认无效的,按以下方式处理:

1.网签合同撤销、解除或者确认无效的,买卖双方应及时办理网签合同注销手续,并于5个工作日内,购房人及其配偶将所提取用于支付首付款的住房公积金退回市公积金中心指定账户。市公积金中心在收到退款之日起3个工作日内将款项以补缴方式计入购房人及其配偶的住房公积金个人账户。

2.在网签合同撤销、解除或者确认无效后,购房人及其配偶未按要求在规定时限内退回所提取住房公积金的,由市公积金中心责令退回至指定账户。

三、实施期限

该政策为阶段性政策,自本通知发布之日起至2026年12月31日止。本通知未作规定的,按我市现行住房公积金政策执行。

附件:

1.提取住房公积金支付存量房(二手房)首付款办理规程

2.承诺书

3.提取住房公积金转款委托书


北海市住房公积金管理中心    北海市住房和城乡建设局

2025年12月16日


附件1:

提取住房公积金支付存量房(二手房)首付款办理规程


为进一步支持符合条件的住房公积金缴存人提取住房公积金支付存量房(二手房)首付款,减轻住房公积金缴存人购房资金压力,结合我市实际,制订本办理规程。

一、提取适用范围

北海市住房公积金缴存人及配偶于政策实施期限内,在北海市辖区内(不含合浦县)购买存量房且符合住房公积金购房提取条件的,可申请提取住房公积金,并委托市公积金中心将提取款项转入北海市房地产交易中心存量房交易资金监管专户用于支付首付款(以下简称“提取付首付”)。

二、提取额度

提取额度应为缴存人住房公积金个人账户最大可提取额且不超过购房首付款。

三、提取条件

(一)缴存人符合购房提取条件,且已签订网签合同。

(二)交易双方应当在网签合同中约定自愿接受存量房交易资金监管,明确资金监管账户信息及监管金额、公积金提取金额,及时办理合同备案和不动产转移登记手续。

(三)若监管资金存在自筹部分的,则购房人须在办理提取付首付业务前将自筹金额缴至资金监管专户。

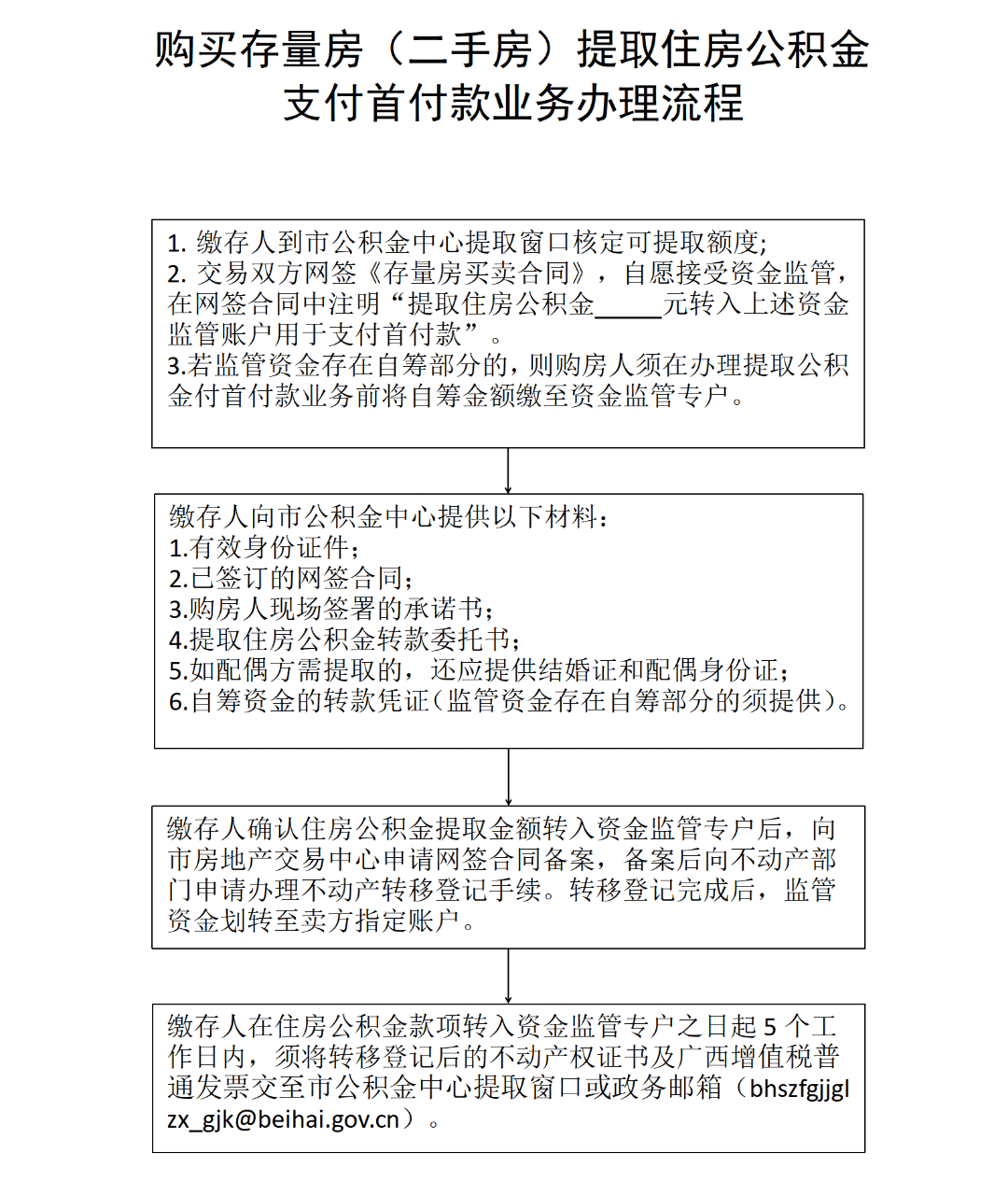
四、办理流程及材料

(一)购房人签订网签合同后,缴存人持以下材料原件到市公积金中心提取窗口办理提取业务:

1.有效身份证件;

2.已签订的网签合同;

3.购房人现场签署的承诺书(附件2);

4.提取住房公积金转款委托书(附件3);

5.如配偶方需提取的,还应提供结婚证和配偶身份证;

6.自筹资金的转款凭证(监管资金存在自筹部分的须提供)。

(二)市公积金中心对提交的材料进行审核,符合提取条件的,将提取金额转入对应的资金监管子账户。

(三)缴存人在住房公积金款项转入资金监管专户之日起5个工作日内,须将转移登记后的不动产权证书及广西增值税普通发票交至市公积金中心提取窗口或政务邮箱(bhszfgjjglzx_gjk@beihai.gov.cn)。

五、办理要求

(一)办理提取付首付业务的当事人应到市公积金中心提取窗口现场办理,不能代办。

(二)合同网签前,缴存人到市公积金中心提取窗口核定可提取额度。

(三)交易双方在网签合同第三章第五条第(四)款的“3.其他约定”中注明“提取住房公积金     元转入上述资金监管账户用于支付首付款”(具体金额以缴存人到市住房公积金提取窗口核定额度为准)。

(四)办理该提取付首付业务前应确认个人账户未办理住房公积金“按月对冲还贷”业务(如已签约“按月对冲还贷”业务的,可解约后再申请提取付首付);已受理提取付首付但未办结的,不能办理其他住房公积金提取及账户转移业务。

(五)发生退房行为,或网签合同被撤销、解除、注销备案、确认无效等情况的,购房人及配偶在上述行为发生之日起5个工作日内将所提取的住房公积金款项全额退回市公积金中心账户。

六、办理地址及电话

1.市公积金中心市本级:北海大道177号市政务服务中心一楼住房公积金提取窗口,0779-3960631;

2.市公积金中心合浦管理部:合浦县廉州镇廉州大道合浦县政务中心四楼住房公积金提取窗口,0779-7198026;

3.市公积金中心铁山港管理部:南康镇朝阳大道172号(原南康汽车站)铁山港区政务服务中心一楼住房公积金提取窗口,0779-8607276。


本篇文章的手机版链接二维码,可使用微信扫一扫浏览并分享到微信朋友圈。
北海买房那些事的手机版二维码,可使用手机浏览器扫一扫访问。
北海买房那些事的微信公众号二维码,可使用微信扫一扫加关注。
北海买房那些事 . 北海购房实用手册
版权所有  |  联系我们